Официальное опубликование правовых актов
ОФИЦИАЛЬНОЕ ОПУБЛИКОВАНИЕ
Постановление Правительства Республики Северная Осетия - Алания от 12.01.2018 № 2
"Об утверждении государственной программы Республики Северная Осетия-Алания "Реализация дополнительных мероприятий в сфере занятости населения, направленных на снижение напряженности на рынке труда Республики Северная Осетия-Алания в 2018 году" и внесении изменения в постановление Правительства Республики Северная Осетия-Алания от 1 августа 2017 года № 293 "Об утверждении перечня государственных программ Республики Северная Осетия-Алания"
Номер опубликования: 1500201801190001
Дата опубликования: 19.01.2018
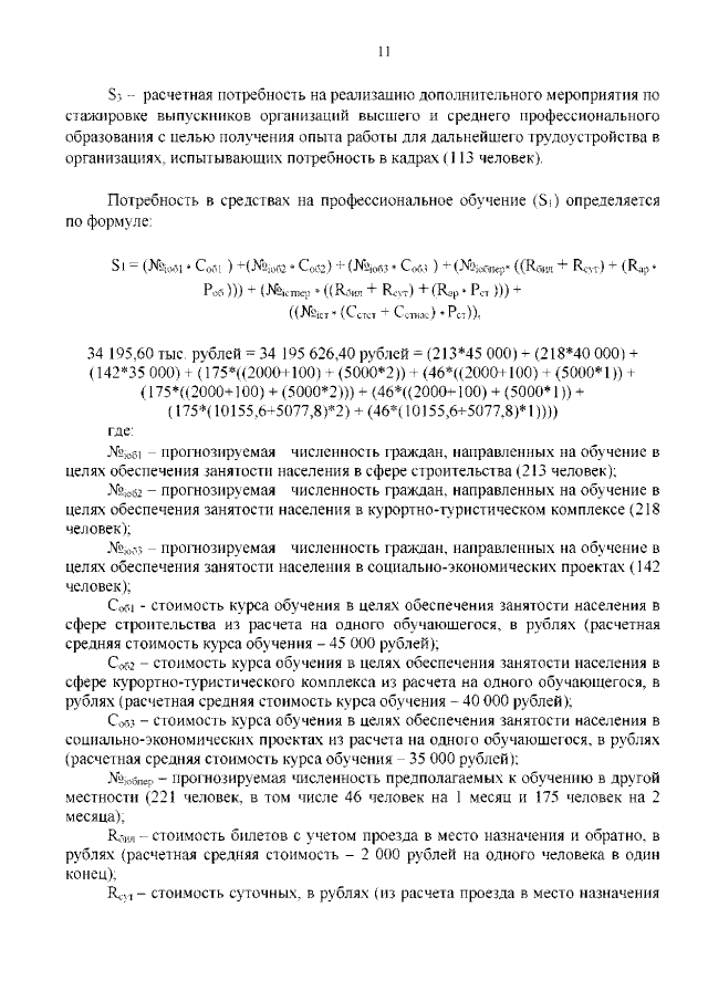
Страница №13 из 64:
Увеличить