Официальное опубликование правовых актов
ОФИЦИАЛЬНОЕ ОПУБЛИКОВАНИЕ
Постановление Государственного комитета по ценовой политике Республики Саха (Якутия) от 13.12.2023 № 132
"Об установлении тарифов на электрическую энергию (мощность), поставляемую покупателям ООО "Русэнергоресурс" на территории Республики Саха (Якутия) на 2024 год"
(Зарегистрирован 18.12.2023 № RU1401420221672)
Номер опубликования: 1401202312190018
Дата опубликования: 19.12.2023
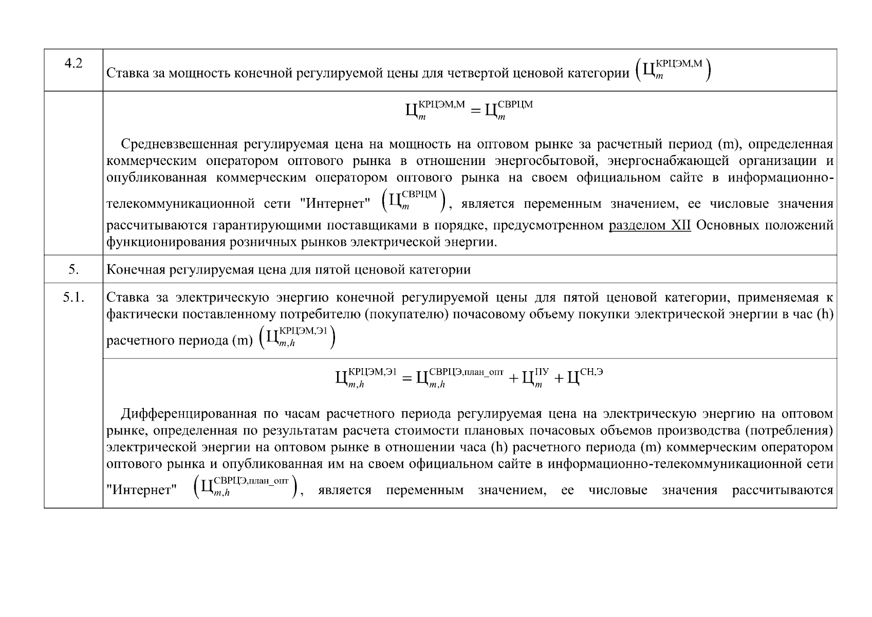
Страница №151 из 182:
Увеличить