Официальное опубликование правовых актов
ОФИЦИАЛЬНОЕ ОПУБЛИКОВАНИЕ
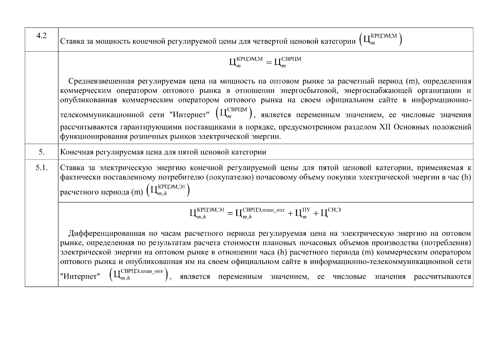
Постановление Государственного комитета по ценовой политике Республики Саха (Якутия) от 13.12.2023 № 130
"Об установлении тарифов на электрическую энергию (мощность), поставляемую покупателям ООО "Транснефтьэнерго" на территории Республики Саха (Якутия) на 2024 год"
(Зарегистрирован 18.12.2023 № RU1401420221670)
Номер опубликования: 1401202312190003
Дата опубликования: 19.12.2023
Страница №146 из 252:
Увеличить