Официальное опубликование правовых актов
ОФИЦИАЛЬНОЕ ОПУБЛИКОВАНИЕ
Постановление Государственного комитета по ценовой политике Республики Саха (Якутия) от 25.11.2022 № 323
"Об установлении тарифов на электрическую энергию (мощность), поставляемую покупателям ООО "Транснефтьэнерго" на территории Республики Саха (Якутия) на 2023 год"
(Зарегистрирован 29.11.2022 № RU1401420221199)
Номер опубликования: 1401202211300013
Дата опубликования: 30.11.2022
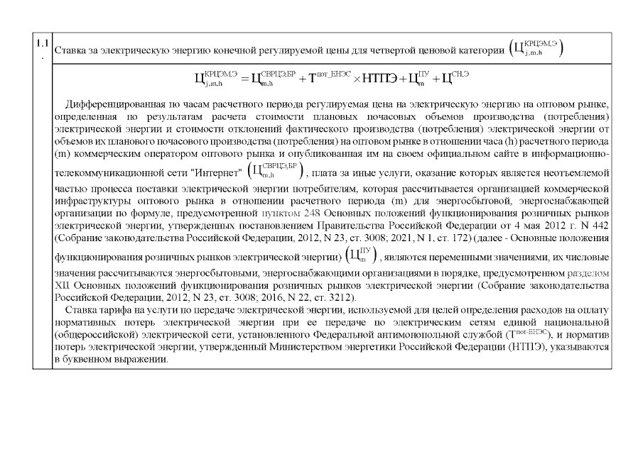
Страница №4 из 99:
Увеличить