Официальное опубликование правовых актов
ОФИЦИАЛЬНОЕ ОПУБЛИКОВАНИЕ
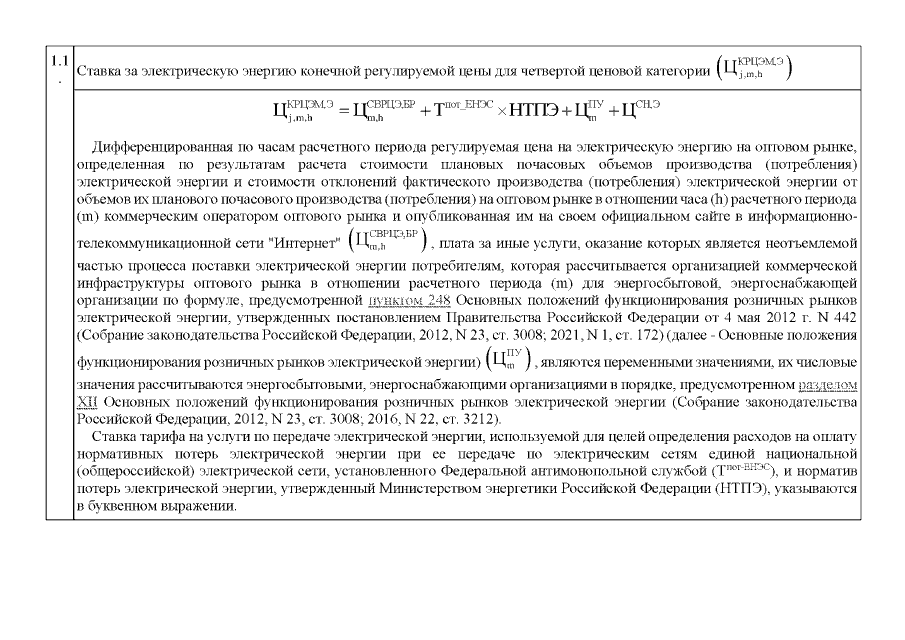
Постановление Государственного комитета по ценовой политике Республики Саха (Якутия) от 25.11.2022 № 329
"Об установлении тарифов на электрическую энергию (мощность), поставляемую покупателям АО "Газпром энергосбыт" на территории Республики Саха (Якутия) на 2023 год"
(Зарегистрирован 29.11.2022 № RU1401420221205)
Номер опубликования: 1401202211300012
Дата опубликования: 30.11.2022
Страница №4 из 35:
Увеличить