Официальное опубликование правовых актов
ОФИЦИАЛЬНОЕ ОПУБЛИКОВАНИЕ
Приказ Министерства имущественных и земельных отношений Республики Саха (Якутия) от 23.01.2019 № П-09-12
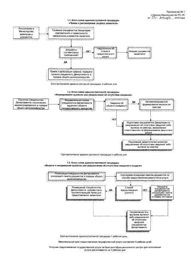
"О внесении изменений в Административный регламент предоставления Министерством имущественных и земельных отношений Республики Саха (Якутия) государственной услуги "Выдача информации из Реестра государственного имущества Республики Саха (Якутия)", утвержденный приказом Министерства имущественных и земельных отношений Республики Саха (Якутия) от 30.05.2012 г. № П-09-85"
(Зарегистрирован 08.02.2019 № RU140142019231)
Номер опубликования: 1401201902110005
Дата опубликования: 11.02.2019
Страница №21 из 21:
Увеличить