Официальное опубликование правовых актов
ОФИЦИАЛЬНОЕ ОПУБЛИКОВАНИЕ
Приказ Министерства сельского хозяйства и продовольственной политики Республики Саха (Якутия) от 15.02.2018 № 94
"Об утверждении Порядков предоставления из государственного бюджета Республики Саха (Якутия) субсидий по подпрограмме "Обеспечение общих условий функционирования отраслей агропромышленного комплекса"
(Зарегистрирован 15.02.2018 № RU14003201869)
Номер опубликования: 1401201802200002
Дата опубликования: 20.02.2018
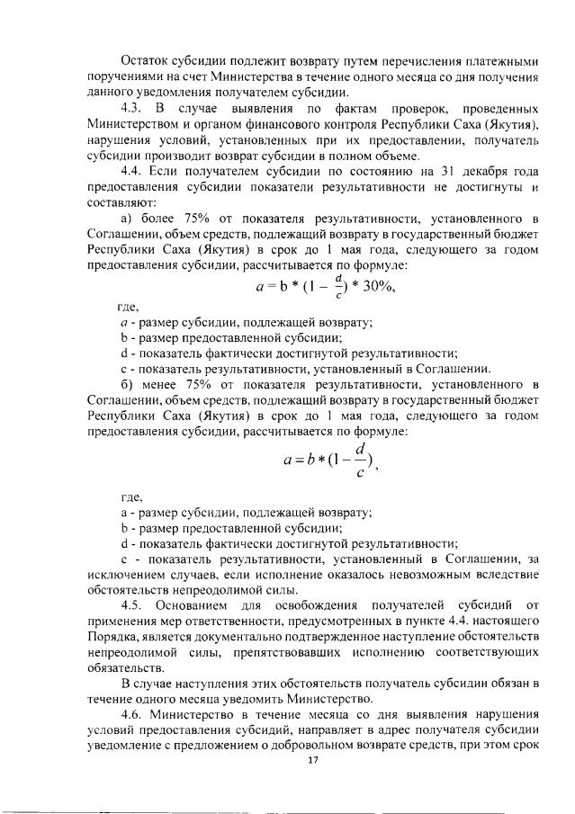
Страница №61 из 62:
Увеличить