Официальное опубликование правовых актов
ОФИЦИАЛЬНОЕ ОПУБЛИКОВАНИЕ
Постановление Правительства Республики Саха (Якутия) от 19.07.2024 № 312
"Об утверждении порядка проведения отбора и предоставления субсидий из государственного бюджета Республики Саха (Якутия) на финансовое оздоровление пищевых и перерабатывающих предприятий"
Номер опубликования: 1400202407240001
Дата опубликования: 24.07.2024
Страница №22 из 23:
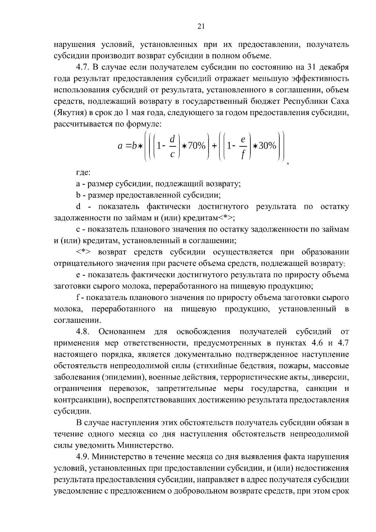
Увеличить