Официальное опубликование правовых актов
ОФИЦИАЛЬНОЕ ОПУБЛИКОВАНИЕ
Указ Главы Республики Саха (Якутия) от 16.12.2019 № 900
"О государственной программе Республики Саха (Якутия) "Развитие образования Республики Саха (Якутия) на 2020 - 2024 годы и на плановый период до 2026 года"
Номер опубликования: 1400201912240008
Дата опубликования: 24.12.2019
Страница №277 из 312:
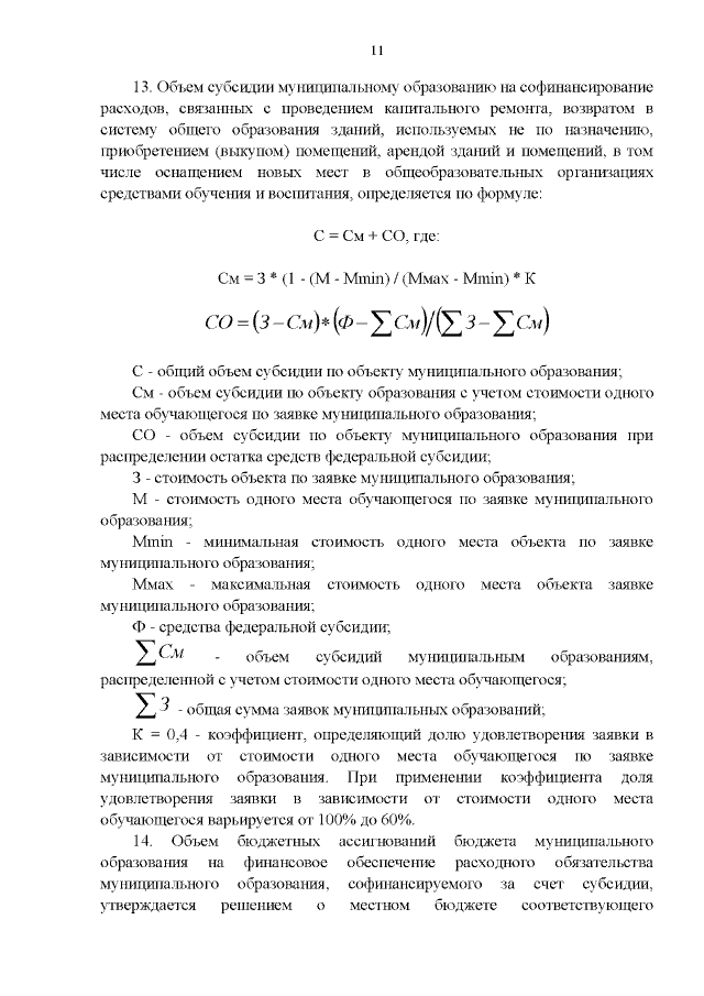
Увеличить