Официальное опубликование правовых актов
ОФИЦИАЛЬНОЕ ОПУБЛИКОВАНИЕ
Указ Главы Республики Саха (Якутия) от 29.03.2019 № 444
"О Порядке проведения оценки эффективности реализации государственных программ Республики Саха (Якутия), реализуемых с 2018 года"
Номер опубликования: 1400201904040007
Дата опубликования: 04.04.2019
Страница №10 из 19:
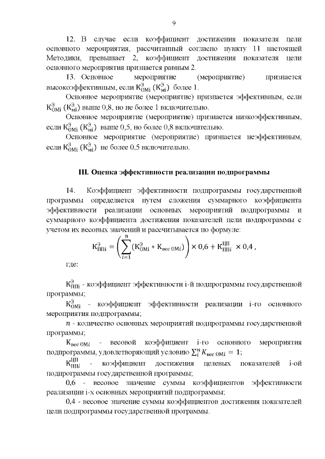
Увеличить