Официальное опубликование правовых актов
ОФИЦИАЛЬНОЕ ОПУБЛИКОВАНИЕ
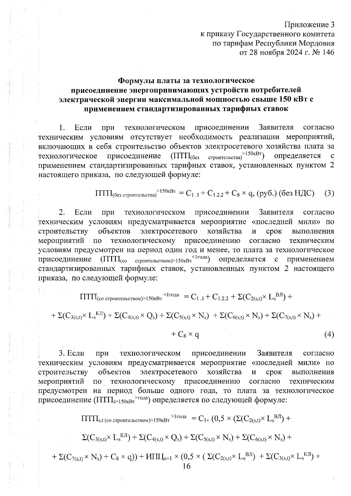
Приказ Государственного комитета по тарифам Республики Мордовия от 28.11.2024 № 146
"Об установлении стандартизированных тарифных ставок и формул платы за технологическое присоединение к электрическим сетям территориальных сетевых организаций Республики Мордовия на 2025 год"
(Зарегистрирован 28.11.2024 № 192024057)
Номер опубликования: 1301202412030002
Дата опубликования: 03.12.2024
Страница №16 из 18:
Увеличить