Официальное опубликование правовых актов
ОФИЦИАЛЬНОЕ ОПУБЛИКОВАНИЕ
Постановление Правительства Республики Мордовия от 14.02.2023 № 77
"О внесении изменений в постановление Правительства Республики Мордовия от 14 января 2020 г. № 7"
Номер опубликования: 1300202302160005
Дата опубликования: 16.02.2023
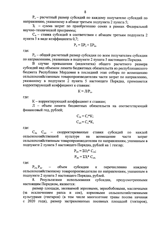
Страница №8 из 51:
Увеличить