Официальное опубликование правовых актов
ОФИЦИАЛЬНОЕ ОПУБЛИКОВАНИЕ
Постановление Правительства Республики Марий Эл от 30.01.2021 № 24
"Об утверждении Правил предоставления и распределения субсидий из республиканского бюджета Республики Марий Эл бюджетам муниципальных образований в Республике Марий Эл на софинансирование капитальных вложений в объекты муниципальной собственности и (или) софинансирование мероприятий, не относящихся к капитальным вложениям в объекты муниципальной собственности"
Номер опубликования: 1200202102010007
Дата опубликования: 01.02.2021
Страница №6 из 10:
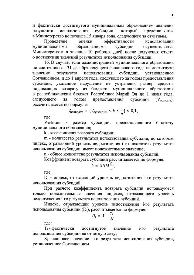
Увеличить