Официальное опубликование правовых актов
ОФИЦИАЛЬНОЕ ОПУБЛИКОВАНИЕ
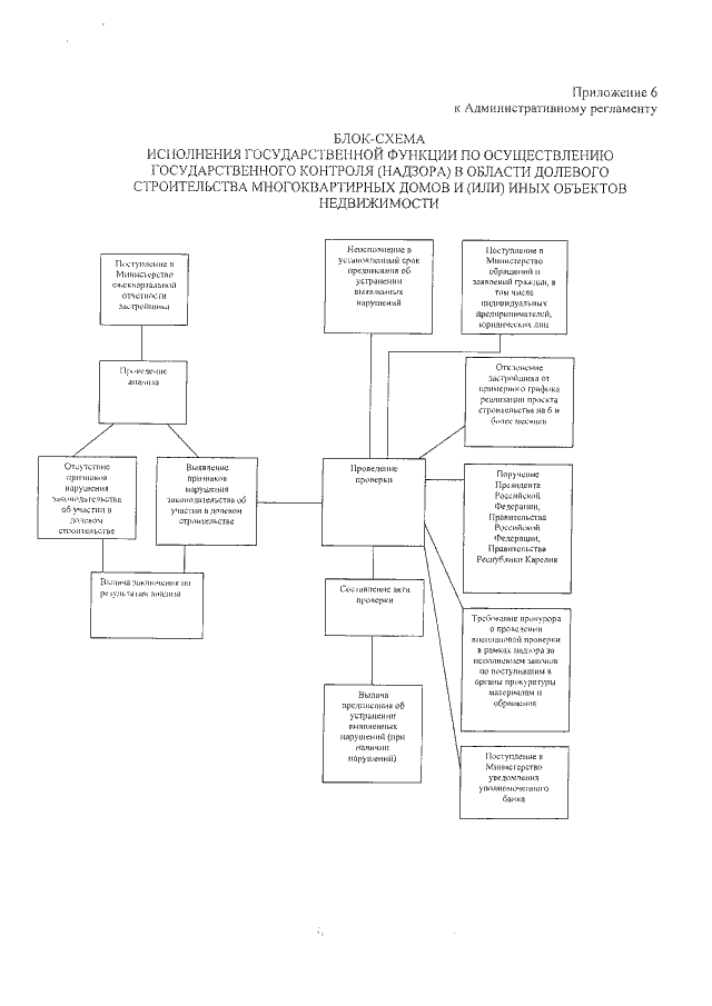
Приказ Министерства строительства, жилищно-коммунального хозяйства и энергетики Республики Карелия от 26.09.2019 № 317
"Об утверждении Административного регламента Министерства строительства, жилищно-коммунального хозяйства и энергетики Республики Карелия по исполнению государственной функции контроля (надзора) в области долевого строительства многоквартирных домов и (или) иных объектов недвижимости"
Номер опубликования: 1001201909300005
Дата опубликования: 30.09.2019
Страница №26 из 26:
Увеличить