Официальное опубликование правовых актов
ОФИЦИАЛЬНОЕ ОПУБЛИКОВАНИЕ
Приказ Министерства экономического развития и промышленности Республики Карелия от 30.04.2019 № 120-А
"Об утверждении Порядка проведения конкурсного отбора юридических лиц (кроме некоммерческих организаций), индивидуальных предпринимателей - производителей товаров, работ, услуг в целях предоставления субсидии на компенсацию части затрат субъектов малого и среднего предпринимательства по уплате процентов по кредитным договорам"
Номер опубликования: 1001201904300013
Дата опубликования: 30.04.2019
Страница №4 из 8:
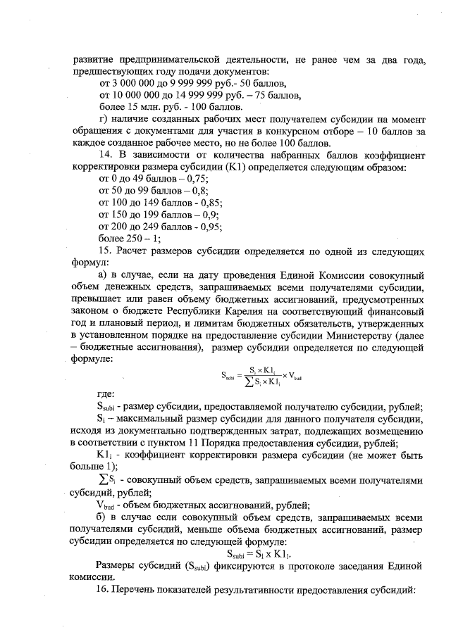
Увеличить