Официальное опубликование правовых актов
ОФИЦИАЛЬНОЕ ОПУБЛИКОВАНИЕ
Постановление Правительства Республики Карелия от 09.10.2024 № 328-П
"О внесении изменения в постановление Правительства Республики Карелия от 31 августа 2017 года № 301-П"
Номер опубликования: 1000202410110001
Дата опубликования: 11.10.2024
Страница №127 из 131:
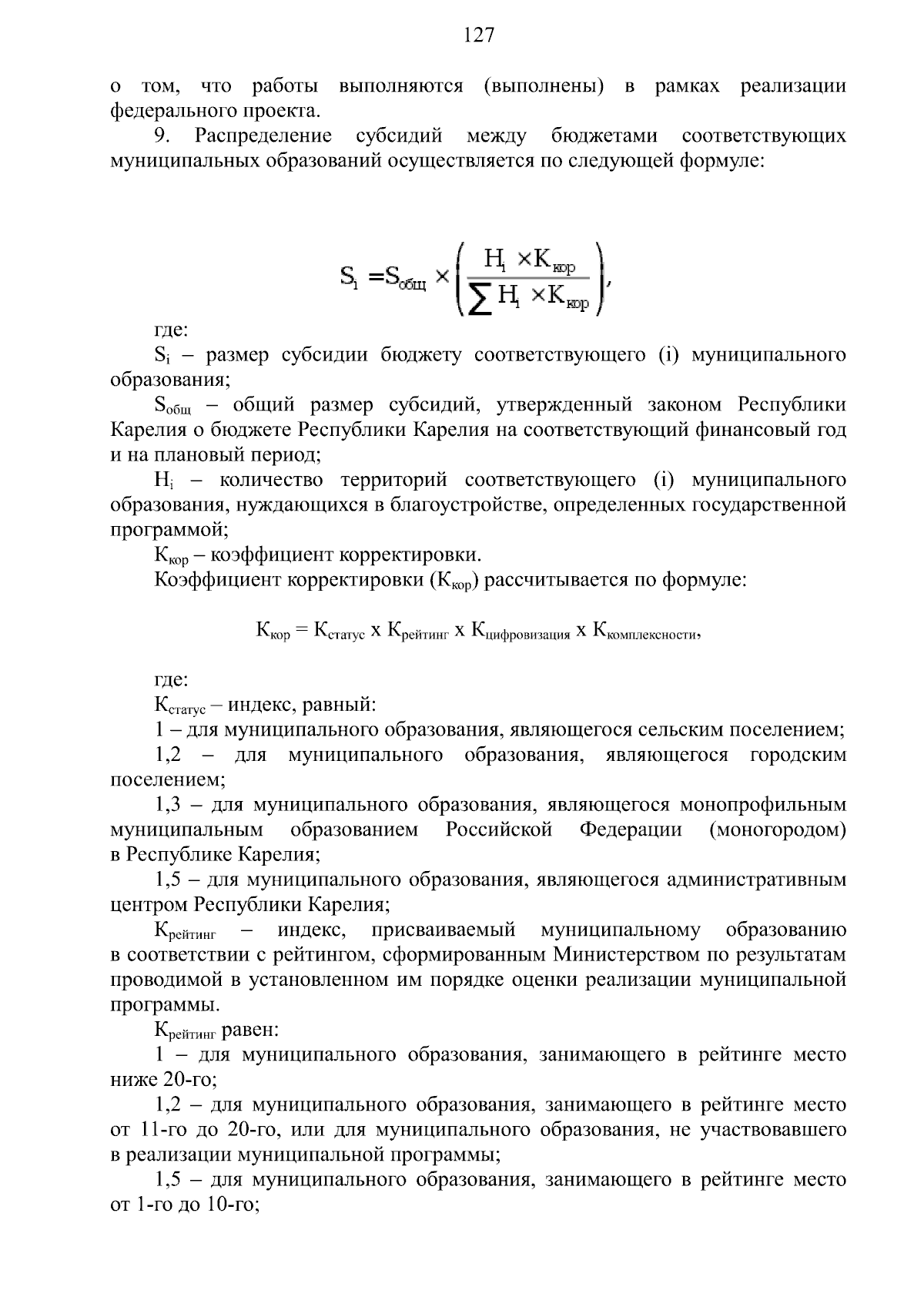
Увеличить