Официальное опубликование правовых актов
ОФИЦИАЛЬНОЕ ОПУБЛИКОВАНИЕ
Постановление Правительства Республики Карелия от 13.08.2020 № 404-П
"О внесении изменения в постановление Правительства Республики Карелия от 18 декабря 2018 года № 473-П"
Номер опубликования: 1000202008180006
Дата опубликования: 18.08.2020
Страница №5 из 12:
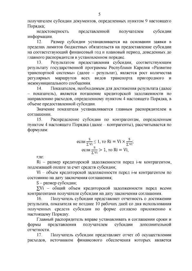
Увеличить