Официальное опубликование правовых актов
ОФИЦИАЛЬНОЕ ОПУБЛИКОВАНИЕ
Постановление Правительства Республики Алтай от 17.11.2020 № 359
"Об утверждении Методики расчета нормативов финансового обеспечения государственных гарантий реализации прав на получение общедоступного и бесплатного дошкольного образования в муниципальных дошкольных образовательных организациях, общедоступного и бесплатного дошкольного, начального общего, основного общего, среднего общего образования в муниципальных общеобразовательных организациях, обеспечения дополнительного образования детей в муниципальных общеобразовательных организациях и признании утратившими силу некоторых постановлений Правительства Республики Алтай"
Номер опубликования: 0400202011170001
Дата опубликования: 17.11.2020
Страница №9 из 24:
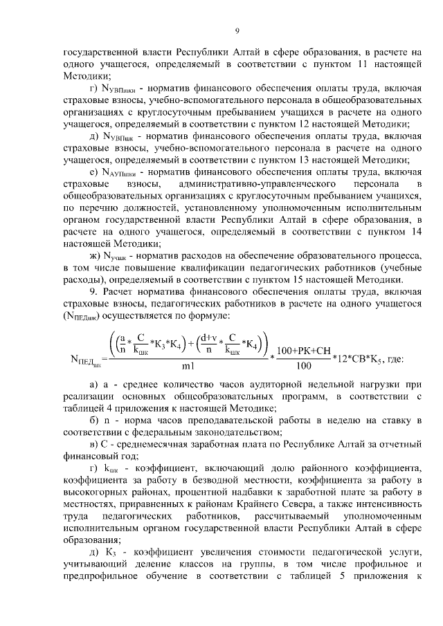
Увеличить