Официальное опубликование правовых актов
ОФИЦИАЛЬНОЕ ОПУБЛИКОВАНИЕ
Постановление Правительства Республики Алтай от 20.09.2017 № 231
"Об утверждении изменений, которые вносятся в государственную программу Республики Алтай "Развитие жилищно-коммунального и транспортного комплекса"
Номер опубликования: 0400201709270014
Дата опубликования: 27.09.2017
Страница №122 из 149:
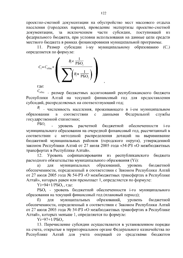
Увеличить