Официальное опубликование правовых актов
ОФИЦИАЛЬНОЕ ОПУБЛИКОВАНИЕ
Постановление Правительства Российской Федерации от 06.02.2026 № 92
"Об утверждении отраслевых особенностей категорирования объектов критической информационной инфраструктуры Российской Федерации в банковской сфере и иных сферах финансового рынка"
Номер опубликования: 0001202602070010
Дата опубликования: 07.02.2026
Страница №16 из 17:
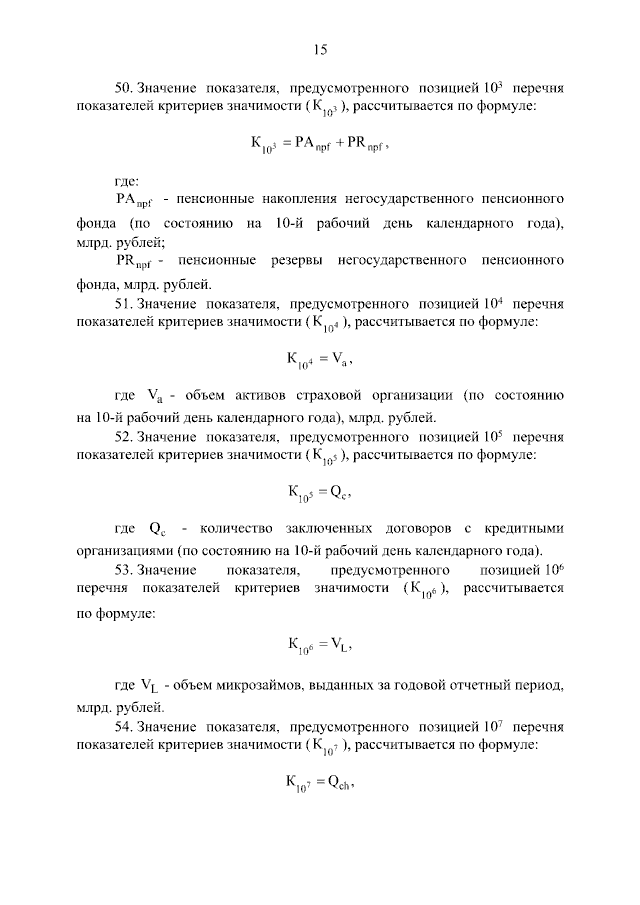
Увеличить