Официальное опубликование правовых актов
ОФИЦИАЛЬНОЕ ОПУБЛИКОВАНИЕ
Постановление Правительства Российской Федерации от 29.12.2025 № 2188
"О Программе государственных гарантий бесплатного оказания гражданам медицинской помощи на 2026 год и на плановый период 2027 и 2028 годов"
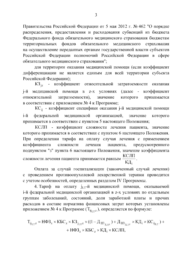
Номер опубликования: 0001202512300036
Дата опубликования: 30.12.2025
Страница №464 из 872:
Увеличить