Официальное опубликование правовых актов
ОФИЦИАЛЬНОЕ ОПУБЛИКОВАНИЕ
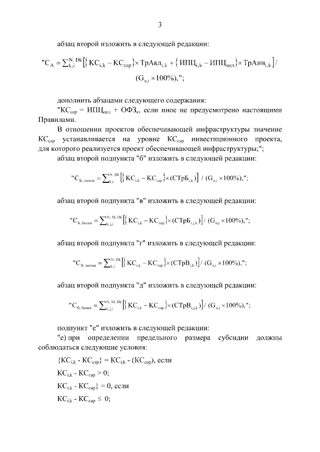
Постановление Правительства Российской Федерации от 03.10.2025 № 1536
"О внесении изменений в постановление Правительства Российской Федерации от 15 февраля 2018 г. № 158"
Номер опубликования: 0001202510040003
Дата опубликования: 04.10.2025
Страница №4 из 5:
Увеличить