Официальное опубликование правовых актов
ОФИЦИАЛЬНОЕ ОПУБЛИКОВАНИЕ
Постановление Правительства Российской Федерации от 06.06.2024 № 774
"О внесении изменений в постановление Правительства Российской Федерации от 26 ноября 2019 г. № 1512"
Номер опубликования: 0001202406080001
Дата опубликования: 08.06.2024
Страница №20 из 82:
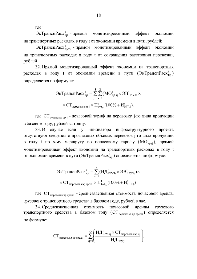
Увеличить