Официальное опубликование правовых актов
ОФИЦИАЛЬНОЕ ОПУБЛИКОВАНИЕ
Приказ Федеральной налоговой службы от 20.12.2019 № ММВ-7-21/646@
"Об утверждении формы, порядка ее заполнения, формата и порядка представления в налоговый орган по субъекту Российской Федерации сведений о земельном участке, принадлежащем организации или физическому лицу на праве собственности, праве постоянного (бессрочного) пользования или праве пожизненного наследуемого владения, отнесенном к землям сельскохозяйственного назначения или к землям в составе зон сельскохозяйственного использования в населенных пунктах (за исключением земельных участков, указанных в абзацах четвертом и пятом подпункта 1 пункта 1 статьи 394 Налогового кодекса Российской Федерации), в связи с неиспользованием которого для сельскохозяйственного производства органом, осуществляющим государственный земельный надзор, выдано предписание об устранении выявленного нарушения требований земельного законодательства, об установлении этим органом факта устранения указанного нарушения либо об отмене указанного предписания, в электронной форме"
(Зарегистрирован 29.01.2020 № 57316)
Номер опубликования: 0001202001300006
Дата опубликования: 30.01.2020
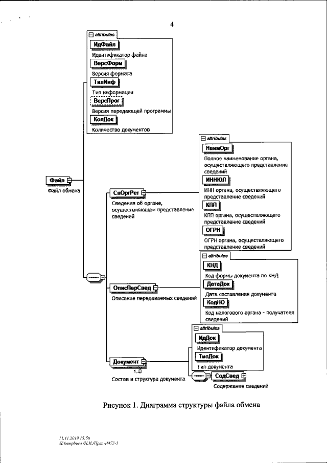
Страница №12 из 18:
Увеличить