Официальное опубликование правовых актов
ОФИЦИАЛЬНОЕ ОПУБЛИКОВАНИЕ
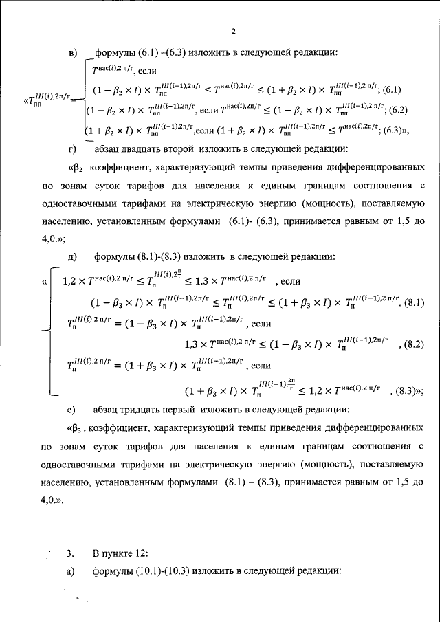
Приказ Федеральной антимонопольной службы от 12.10.2018 № 1413/18
"О внесении изменений в Методические указания по расчету тарифов на электрическую энергию (мощность) для населения и приравненных к нему категорий потребителей, тарифов на услуги по передаче электрической энергии, поставляемой населению и приравненным к нему категориям потребителей, утвержденные приказом ФСТ России от 16.09.2014 № 1442-э"
(Зарегистрирован 15.11.2018 № 52689)
Номер опубликования: 0001201811160003
Дата опубликования: 16.11.2018
Страница №5 из 14:
Увеличить