Официальное опубликование правовых актов
ОФИЦИАЛЬНОЕ ОПУБЛИКОВАНИЕ
Приказ Федеральной службы по техническому и экспортному контролю от 07.06.2016 № 79
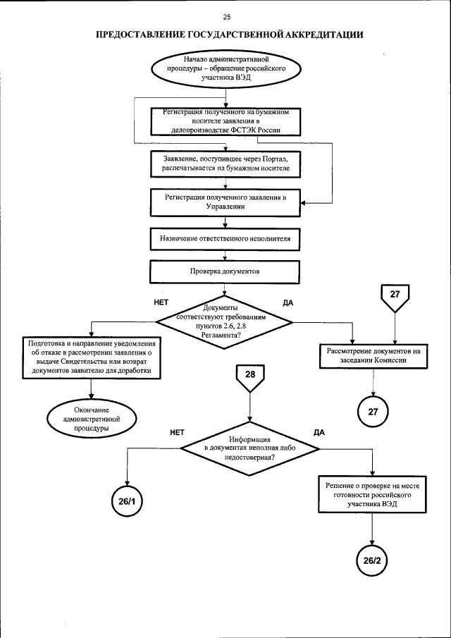
"Об утверждении Административного регламента Федеральной службы по техническому и экспортному контролю по предоставлению государственной услуги по государственной аккредитации российских участников внешнеэкономической деятельности, создавших внутренние программы экспортного контроля, и выдаче им свидетельства о государственной аккредитации"
(Зарегистрирован 12.07.2016 № 42819)
Номер опубликования: 0001201607140002
Дата опубликования: 14.07.2016
Страница №27 из 31:
Увеличить