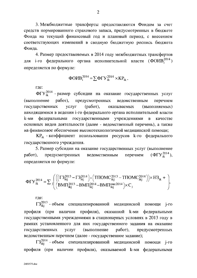
Постановление Правительства Российской Федерации от 25.07.2014 № 707
"Об утверждении Правил предоставления в 2014 году иных межбюджетных трансфертов из бюджета Федерального фонда обязательного медицинского страхования федеральному бюджету на финансовое обеспечение оказания федеральными государственными учреждениями медицинской помощи"
"Об утверждении Правил предоставления в 2014 году иных межбюджетных трансфертов из бюджета Федерального фонда обязательного медицинского страхования федеральному бюджету на финансовое обеспечение оказания федеральными государственными учреждениями медицинской помощи"
Номер опубликования: 0001201407290002
Дата опубликования:
29.07.2014
